凌晨好,欢迎来到内蒙古单招考试信息网!
咨询热线:15661225766
首页
单招院校
院校专业
招生指南
招生方案
招生计划
考试通知
高考动态
考试通知
专升本
通知公告
院校简介
成人高考
成考公告
招生政策
录取查询
校企合作
联系我们
搜索
首页
单招院校
院校专业
招生指南
招生方案
招生计划
考试通知
高考动态
考试通知
专升本
通知公告
院校简介
成人高考
成考公告
招生政策
录取查询
校企合作
联系我们
当前位置:
首页 -
招生指南 -
招生方案
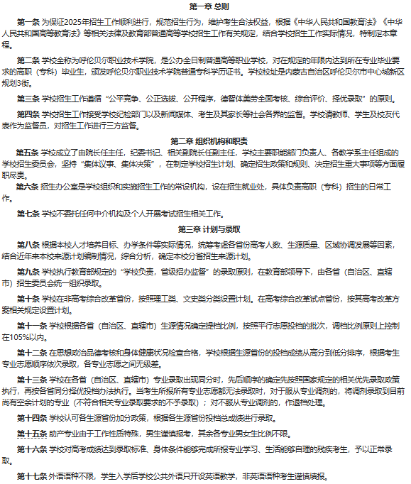
呼伦贝尔职业技术学院2025年招生章程
发布时间:2025-11-12
浏览量:37次
字体:
大
中
小
2025年呼伦贝尔职业技术学院招生章程
上一篇:呼和浩特职业技术大学2025年单独考试招生实施方案
下一篇:满洲里俄语职业学院2025年单独考试招生实施方案
返回
列表
包头钢铁职业技术学院2025年招生简章
建校时间:
热门专业:
包头钢铁职业技术学院
建校时间:1979年
热门专业:黑色冶金技术、机电一体化技术、应用化工技术
阿拉善职业技术学院2026年单独招生简章
建校时间:
热门专业:
招生计划
更多+
包头钢铁职业技术学院2025年单招计划
2025.11.12
阿拉善职业技术学院2025年高职单招计划
2025.11.12
内蒙古电子信息职业技术学院2025年单招计划
2025.11.12
包头铁道职业技术学院2025年单招计划
2025.11.12
返回
顶部